We’re thrilled to announce a powerful new capability in one of our flagship AI apps — the Visual Paradigm AI Chatbot now fully supports Data Flow Diagrams (DFD)!
This latest enhancement transforms the chatbot into a true AI-powered DFD generator and AI DFD tool, allowing users to generate DFD with AI instantly using natural language prompts. No more manual drawing, no templates required — just describe your system and watch a professional, presentation-ready Data Flow Diagram appear in seconds.

Why the AI-Powered DFD Generator Matters
Data Flow Diagrams are essential for business analysts, system architects, software engineers, and process modelers to visualize how data moves through a system. With the new AI DFD tool inside the Visual Paradigm AI Chatbot, you can:
- Generate DFDs in seconds
- Automatically create external entities, processes, data stores, and clearly labeled data flows
- Refine diagrams conversationally
- Query the diagram like a knowledge base — “What data enters the inventory process?”
How to Generate DFD with AI – Super Simple
- Head straight to the Visual Paradigm AI Chatbot app
- Type a natural language prompt, for example:
“Generate a DFD for a warehouse management system” - The AI-powered DFD generator instantly builds a clean, accurate diagram

- Continue the conversation to edit, expand, or generate documentation
That’s it. From idea to intelligent DFD in under 10 seconds.
More AI Data Flow Diagram Examples
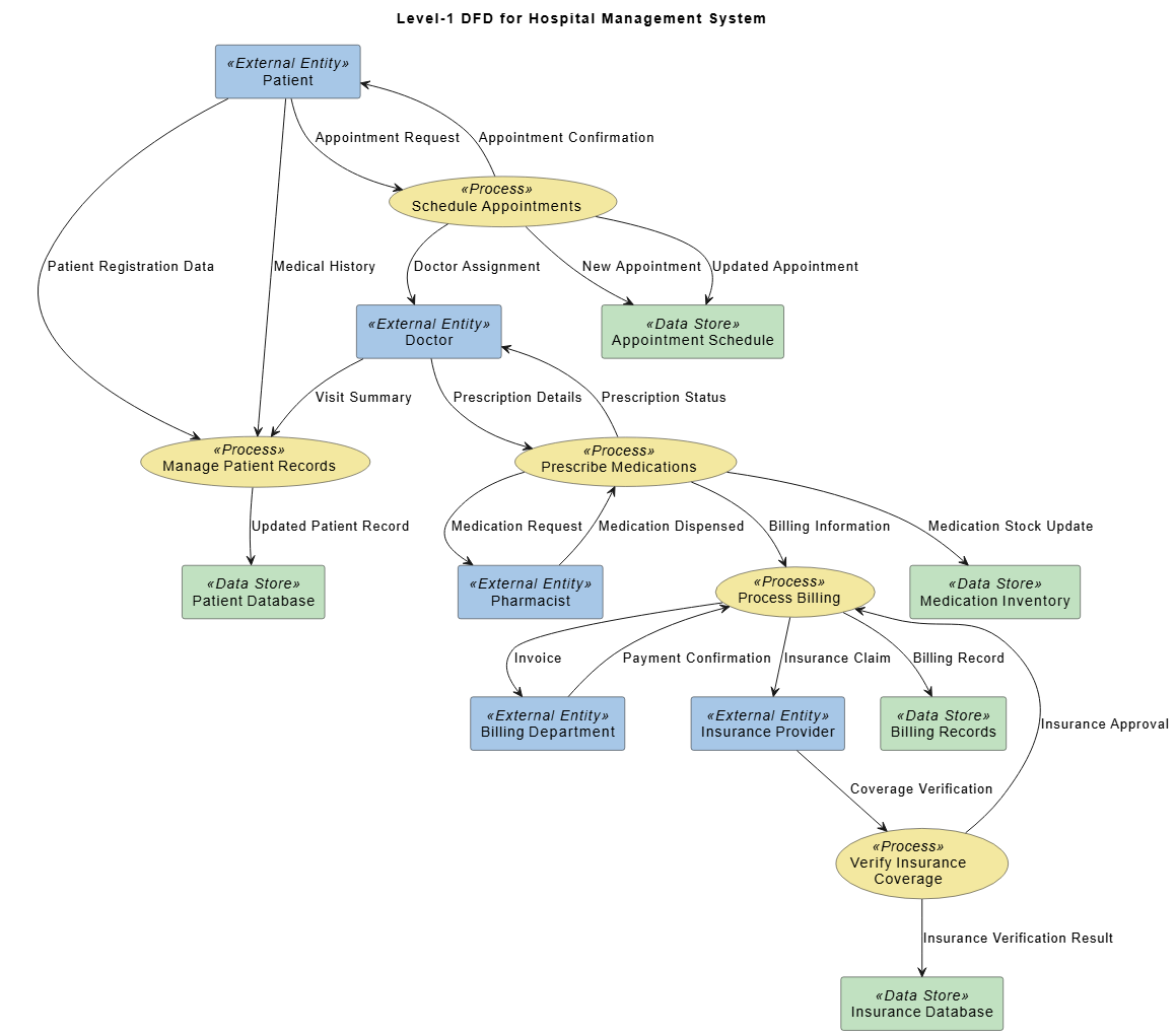
Hospital Management Data Flow Diagram
AI Prompt: Generate a Data Flow Diagram for Hospital Management System
This Level-1 Data Flow Diagram (DFD) for the Hospital Management System demonstrates how data moves across external entities, core processes, and data stores within a clearly defined system boundary. It maps essential data flows between Patients, Doctors, Pharmacists, the Billing Department, and Insurance Providers, while illustrating key processes such as managing patient records, scheduling appointments, prescribing medications, processing billing, and verifying insurance coverage. The diagram also shows how structured data is stored and retrieved from repositories like the Patient Database, Appointment Schedule, Medication Inventory, Billing Records, and Insurance Database. Designed using our new AI DFD generator, this visualization highlights data transformation, process decomposition, and system interactions, showcasing how an AI DFD generator can streamline the creation of accurate, scalable, and professional data flow diagrams.

Airline Reservation System Data Flow Diagram
AI Prompt: Generate a Data Flow Diagram for Airline Reservation System
This Level-1 Data Flow Diagram (DFD) for the Airline Reservation System visualizes how data flows between external entities, core processes, and data stores within the system boundary. It captures interactions between the Passenger, Airport Authority, Payment Gateway, and Flight Operator, while detailing key processes such as managing flight schedules, processing booking requests, handling payments, generating tickets, and updating passenger records. The diagram clearly represents structured data flows including booking requests, flight availability, payment authorization, ticket data, and confirmation messages. Persistent data is maintained across centralized repositories like the Flight Database, Passenger Database, Booking Records, and Payment Log, ensuring data integrity and traceability. Created using our new AI DFD generator, this diagram highlights process decomposition, real-time data transformation, and system integration, demonstrating how an AI DFD tool can efficiently produce accurate, scalable, and professional data flow diagrams.

Online Banking System DFD Example
Prompt: Generate a Data Flow Diagram for Online Banking System
This Level-1 Data Flow Diagram (DFD) for the Online Banking System illustrates how data moves securely between external entities, internal processes, and centralized data stores within the system boundary. It highlights key interactions between the Customer, Bank Administrator, and Third-Party Payment Service, while detailing core processes such as user authentication, account management, transaction processing, and report generation. The diagram clearly maps critical data flows including login credentials, transaction details, payment requests and responses, account updates, and report outputs. Persistent data storage is maintained through structured repositories such as the Customer Database, Account Information Database, Transaction Log, and Audit Trail, ensuring traceability, compliance, and data integrity. Generated using our new AI DFD support, this visualization demonstrates process decomposition, secure data transformation, and system integration—showcasing how an AI DFD generator streamlines the creation of accurate, professional, and scalable data flow diagrams for fintech applications.

Part of Our Growing AI Apps Suite
In recent months Visual Paradigm has released a series of powerful AI applications, and the AI Chatbot continues to lead the way as the world’s most intelligent visual modeling chatbot. Adding full Data Flow Diagram support further strengthens its position as the ultimate AI DFD tool for modern modeling teams.
Whether you need a quick process overview or a complete leveled DFD set for enterprise projects, the AI-powered DFD generator in the Visual Paradigm AI Chatbot delivers professional results every time.
Ready to Generate DFD with AI?
Experience the new AI DFD tool right now — completely free to start.
🚀 Start Generating DFDs with AI Now
For more information about the Visual Paradigm AI Chatbot and all its diagram capabilities, visit our official AI Chatbot landing page.
We can’t wait to see the amazing systems and processes you’ll model with the new AI-powered DFD generator!
— The Visual Paradigm Team












