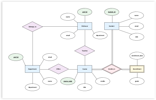
11 loại sơ đồ AI mới: DFD, ERD, Bản đồ tư duy, SysML và nhiều hơn nữa để tạo ngay lập tức Tháng 3 6, 2026