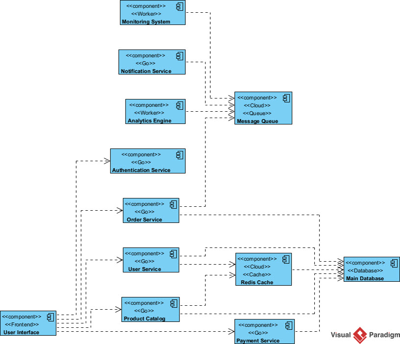
Nouvelle version : Générez des diagrammes de composants UML avec l’IA dans Visual Paradigm

Nouvelle version : Générez des diagrammes de composants UML avec l’IA dans Visual Paradigm