Nhảy tới nội dung
Languages
Bật/tắt Menu
English
繁體中文
简体中文
Deutsch
Español
Français
भारतीय
Indonesia
日本語
Polski
Português
Русский
Tiếng Việt
Main Menu
Languages
Bật/tắt Menu
English
繁體中文
简体中文
Deutsch
Español
Français
भारतीय
Indonesia
日本語
Polski
Português
Русский
Tiếng Việt
Visual Modeling
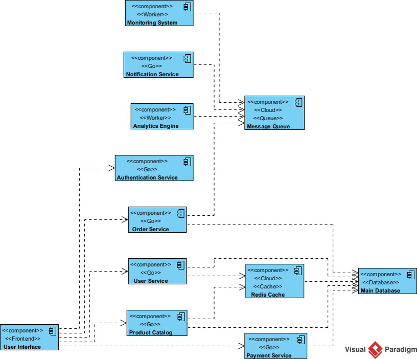
Phiên bản mới: Tạo sơ đồ thành phần UML bằng AI trong Visual Paradigm
Tháng 3 25, 2026
Lên đầu trang