Skip to content
Languages
Menu Toggle
English
繁體中文
简体中文
Deutsch
Español
Français
भारतीय
Indonesia
日本語
Polski
Português
Русский
Tiếng Việt
Main Menu
Languages
Menu Toggle
English
繁體中文
简体中文
Deutsch
Español
Français
भारतीय
Indonesia
日本語
Polski
Português
Русский
Tiếng Việt
Visual Modeling
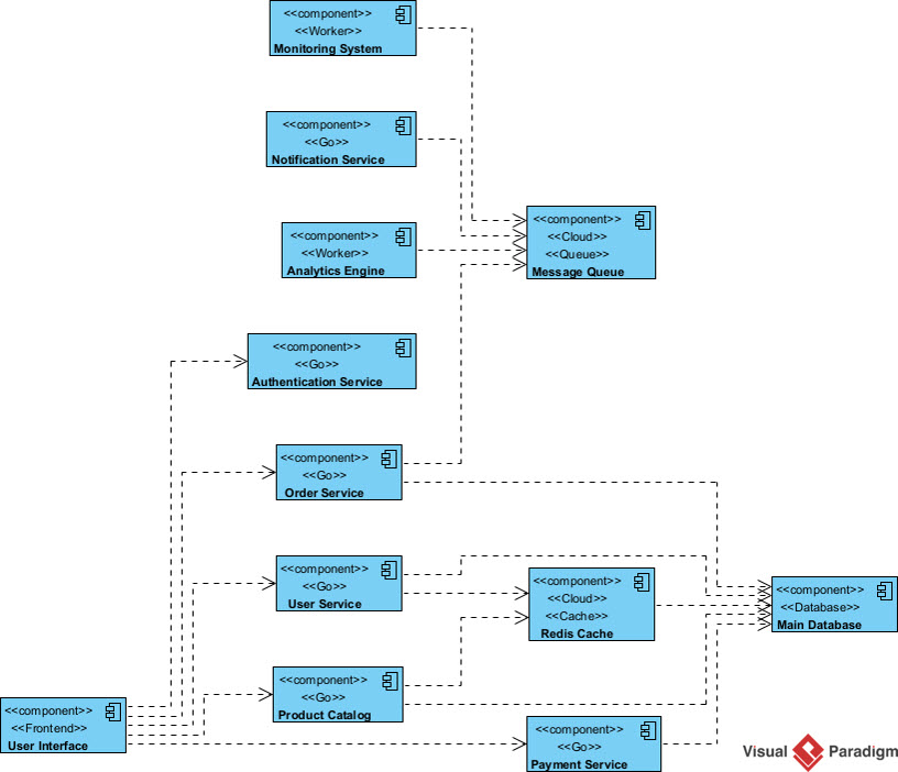
नया रिलीज़: विजुअल पैराडाइग्म में एआई के साथ यूएमएल कंपोनेंट डायग्राम जनरेट करें
मार्च 25, 2026
Scroll to Top