Ir al contenido
Languages
Alternar menú
English
繁體中文
简体中文
Deutsch
Español
Français
भारतीय
Indonesia
日本語
Polski
Português
Русский
Tiếng Việt
Main Menu
Languages
Alternar menú
English
繁體中文
简体中文
Deutsch
Español
Français
भारतीय
Indonesia
日本語
Polski
Português
Русский
Tiếng Việt
Visual Modeling
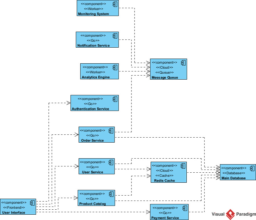
Nueva versión: Genere diagramas de componentes UML con IA en Visual Paradigm
marzo 25, 2026
Scroll al inicio