Zum Inhalt springen
Languages
Menü umschalten
English
繁體中文
简体中文
Deutsch
Español
Français
भारतीय
Indonesia
日本語
Polski
Português
Русский
Tiếng Việt
Main Menu
Languages
Menü umschalten
English
繁體中文
简体中文
Deutsch
Español
Français
भारतीय
Indonesia
日本語
Polski
Português
Русский
Tiếng Việt
Visual Modeling
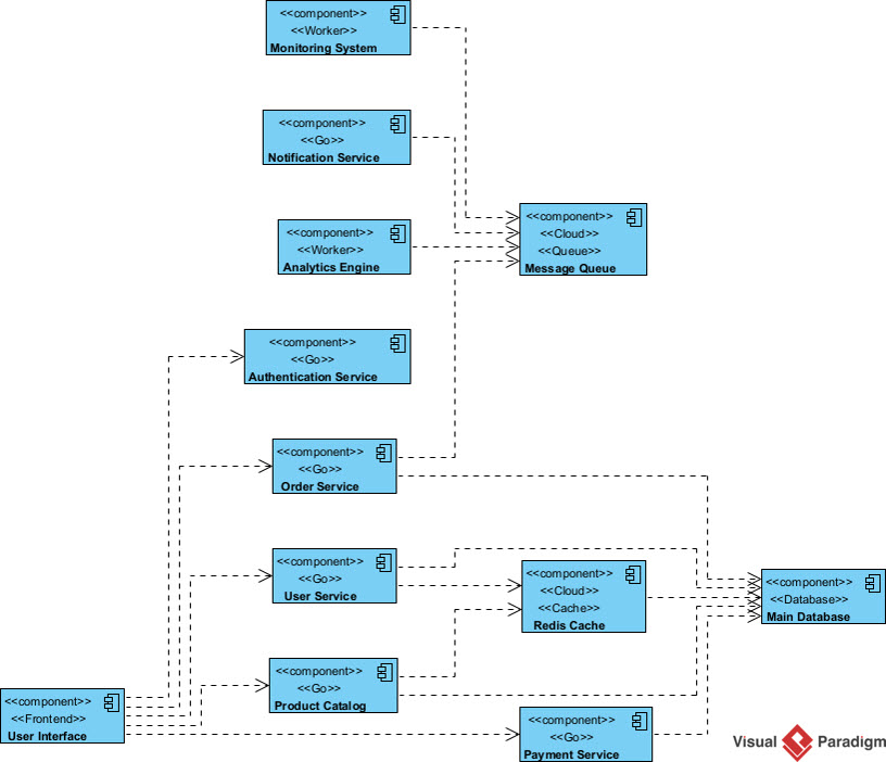
Neue Version: UML-Komponentendiagramme mit KI in Visual Paradigm erstellen
März 25, 2026
Nach oben scrollen