跳至内容
Languages
菜单切换
English
繁體中文
简体中文
Deutsch
Español
Français
भारतीय
Indonesia
日本語
Polski
Português
Русский
Tiếng Việt
Main Menu
Languages
菜单切换
English
繁體中文
简体中文
Deutsch
Español
Français
भारतीय
Indonesia
日本語
Polski
Português
Русский
Tiếng Việt
Visual Modeling
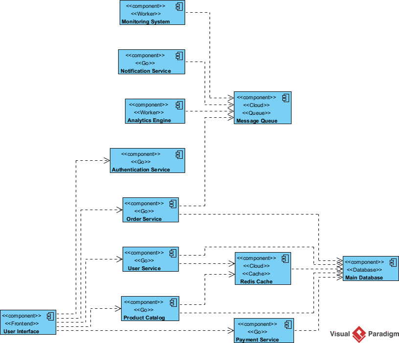
新功能发布:在 Visual Paradigm 中使用 AI 生成 UML 组件图
25 3 月, 2026
滚动至顶部