跳至内容
Languages
菜单切换
English
繁體中文
简体中文
Deutsch
Español
Français
भारतीय
Indonesia
日本語
Polski
Português
Русский
Tiếng Việt
Main Menu
Languages
菜单切换
English
繁體中文
简体中文
Deutsch
Español
Français
भारतीय
Indonesia
日本語
Polski
Português
Русский
Tiếng Việt
Modeling
增强的 ArchiMate 3.2 支持
6 3 月, 2026
AI 图表生成
6 3 月, 2026
Visual Paradigm 流程图创建器
6 3 月, 2026
AI 图表生成器现已支持13种以上的图表类型
6 3 月, 2026
提升设计思维:Visual Paradigm 中的全新 AI 图表生成
6 3 月, 2026
即时时序图:通过人工智能生成复杂系统的时序
6 3 月, 2026
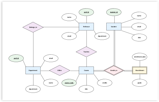
在 Visual Paradigm 中介绍陈氏 ERD 表示法
6 3 月, 2026
使用人工智能即时生成 ArchiMate 图表和视图
6 3 月, 2026
11 种新的 AI 图表类型:DFD、ERD、思维导图、SysML 及更多,支持即时生成
6 3 月, 2026
1
2
Next
→
滚动至顶部