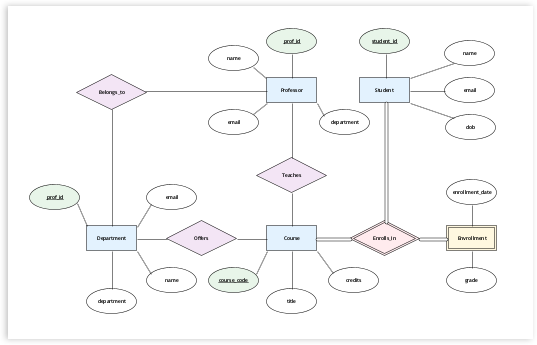
11 nowych typów diagramów AI: DFD, ERD, mapy myśli, SysML i wiele innych do natychmiastowego generowania 6 marca, 2026